最新动态
官宣!鞍钢控股凌钢集团
2024-10-1252
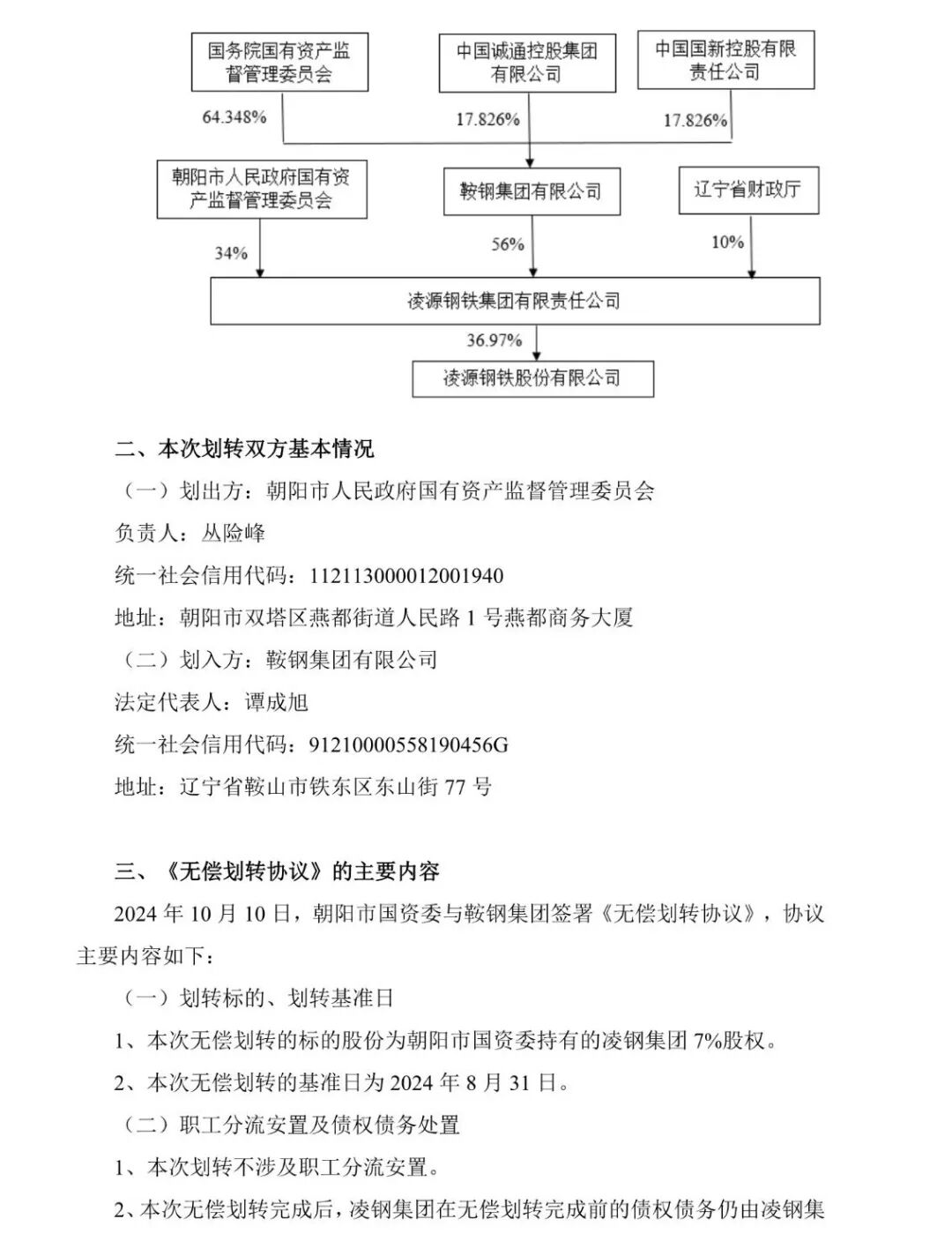
凌钢股份10月10日晚间发布公告称,朝阳市国资委与鞍钢集团签署《无偿划转协议》,约定朝阳市国资委将向鞍钢集团无偿划转其持有的凌钢集团 7%股权。本次划转已取得朝阳市人民政府的批准,尚需国务院国资委批准。本次划转完成后,鞍钢集团将持有凌钢集团 56%股权,成为凌钢集团控股股东,鞍钢集团将通过凌钢集团间接控制公司 1,054,357,266 股股份,占公司总股本的36.97%。公司控股股东保持不变仍为凌钢集团,实际控制人将由朝阳市国资委变更为鞍钢集团。
以下为公告全文




点我访问原文链接